![]() |
Deluge Firmware 1.3.0
Build date: 2025.06.24
|

Public Attributes | |
| uint32_t | modulatorPhase [kNumModulators] |
| uint32_t | modulatorPhaseIncrement [kNumModulators] |
| int32_t | modulatorFeedback [kNumModulators] |
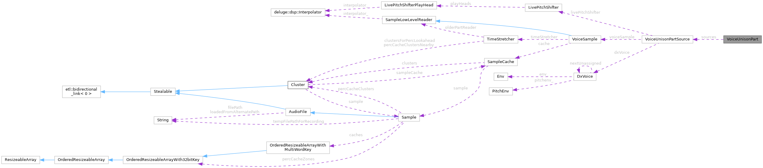
| VoiceUnisonPartSource | sources [kNumSources] |