Deluge Firmware 1.3.0
Build date: 2025.06.24
Loading...
Searching...
No Matches
ConsequenceOutputExistence Class Referencefinal
Inheritance diagram for ConsequenceOutputExistence:
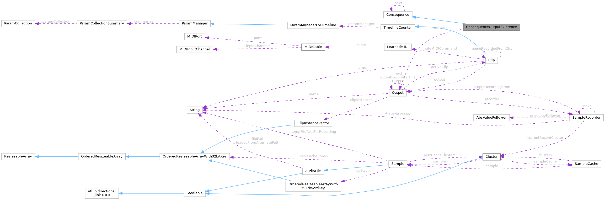
Collaboration diagram for ConsequenceOutputExistence:

Public Member Functions

 ConsequenceOutputExistence (Output *newOutput, ExistenceChangeType newType)
 
Error revert (TimeType time, ModelStack *modelStack) override
 
- Public Member Functions inherited from Consequence
virtual void prepareForDestruction (int32_t whichQueueActionIn, Song *song)
 

Public Attributes

Outputoutput
 
int32_t outputIndex
 
ExistenceChangeType type
 
- Public Attributes inherited from Consequence
Consequencenext
 
uint8_t type
 

Additional Inherited Members

- Public Types inherited from Consequence
enum  { CLIP_LENGTH = 1 , CLIP_BEGIN_LINEAR_RECORD = 2 , PARAM_CHANGE = 3 , NOTE_ARRAY_CHANGE = 4 }
 

Member Function Documentation

◆ revert()

Error ConsequenceOutputExistence::revert ( TimeType time,
ModelStack * modelStack )
overridevirtual

Implements Consequence.


The documentation for this class was generated from the following files: