Deluge Firmware 1.3.0
Build date: 2025.06.24
Loading...
Searching...
No Matches
Output Class Referenceabstract
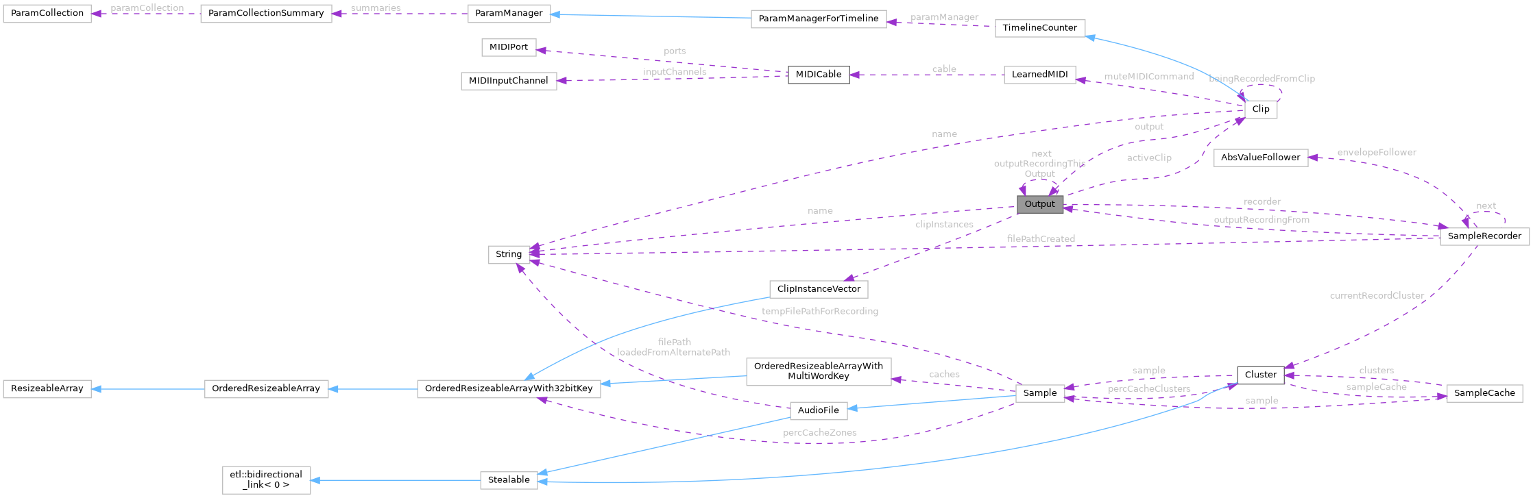
Inheritance diagram for Output:
Collaboration diagram for Output:

Public Member Functions

 Output (OutputType newType)
 
virtual bool matchesPreset (OutputType otherType, int32_t channel, int32_t channelSuffix, char const *otherName, char const *dirPath)=0
 
ClipgetActiveClip () const
 
virtual void renderOutput (ModelStack *modelStack, std::span< StereoSample > outputBuffer, int32_t *reverbBuffer, int32_t reverbAmountAdjust, int32_t sideChainHitPending, bool shouldLimitDelayFeedback, bool isClipActive)=0
 
virtual void setupWithoutActiveClip (ModelStack *modelStack)
 
virtual bool setActiveClip (ModelStackWithTimelineCounter *modelStack, PgmChangeSend maySendMIDIPGMs=PgmChangeSend::ONCE)
 
void pickAnActiveClipForArrangementPos (ModelStack *modelStack, int32_t arrangementPos, PgmChangeSend maySendMIDIPGMs)
 
void pickAnActiveClipIfPossible (ModelStack *modelStack, bool searchSessionClipsIfNeeded=true, PgmChangeSend maySendMIDIPGMs=PgmChangeSend::ONCE, bool setupWithoutActiveClipIfNeeded=true)
 
void detachActiveClip (Song *currentSong)
 
virtual ModControllabletoModControllable ()
 
virtual bool isSkippingRendering ()
 
bool clipHasInstance (Clip *clip)
 
bool isEmpty (bool displayPopup=true)
 
void clipLengthChanged (Clip *clip, int32_t oldLength)
 
virtual void cutAllSound ()
 
virtual void getThingWithMostReverb (Sound **soundWithMostReverb, ParamManager **paramManagerWithMostReverb, GlobalEffectableForClip **globalEffectableWithMostReverb, int32_t *highestReverbAmountFound)
 
ClipgetClipFromName (String *name)
 If there's a clip matching the name on this output, returns it.
 
virtual bool offerReceivedPitchBendToLearnedParams (MIDICable &cable, uint8_t channel, uint8_t data1, uint8_t data2, ModelStackWithTimelineCounter *modelStack)
 Pitch bend is available in the mod matrix as X and shouldn't be learned to params anymore (post 4.0)
 
virtual void offerReceivedCCToLearnedParams (MIDICable &cable, uint8_t channel, uint8_t ccNumber, uint8_t value, ModelStackWithTimelineCounter *modelStack)
 
virtual int32_t doTickForwardForArp (ModelStack *modelStack, int32_t currentPos)
 
void endAnyArrangementRecording (Song *song, int32_t actualEndPos, uint32_t timeRemainder)
 
virtual bool wantsToBeginArrangementRecording ()
 
virtual Error readFromFile (Deserializer &reader, Song *song, Clip *clip, int32_t readAutomationUpToPos)
 
virtual bool readTagFromFile (Deserializer &reader, char const *tagName)
 
void writeToFile (Clip *clipForSavingOutputOnly, Song *song)
 
virtual bool writeDataToFile (Serializer &writer, Clip *clipForSavingOutputOnly, Song *song)
 
virtual Error loadAllAudioFiles (bool mayActuallyReadFiles)
 
virtual void loadCrucialAudioFilesOnly ()
 
virtual void resyncLFOs ()
 
virtual void sendMIDIPGM ()
 
virtual void deleteBackedUpParamManagers (Song *song)
 
virtual void prepareForHibernationOrDeletion ()
 
virtual char const * getXMLTag ()=0
 
virtual ParamManagergetParamManager (Song *song)
 
virtual char const * getNameXMLTag ()
 
virtual void offerReceivedNote (ModelStackWithTimelineCounter *modelStackWithTimelineCounter, MIDICable &cable, bool on, int32_t channel, int32_t note, int32_t velocity, bool shouldRecordNotes, bool *doingMidiThru)
 
virtual void offerReceivedPitchBend (ModelStackWithTimelineCounter *modelStackWithTimelineCounter, MIDICable &cable, uint8_t channel, uint8_t data1, uint8_t data2, bool *doingMidiThru)
 
virtual void offerReceivedCC (ModelStackWithTimelineCounter *modelStackWithTimelineCounter, MIDICable &cable, uint8_t channel, uint8_t ccNumber, uint8_t value, bool *doingMidiThru)
 
virtual void offerReceivedAftertouch (ModelStackWithTimelineCounter *modelStackWithTimelineCounter, MIDICable &cable, int32_t channel, int32_t value, int32_t noteCode, bool *doingMidiThru)
 
virtual void stopAnyAuditioning (ModelStack *modelStack)
 
virtual void offerBendRangeUpdate (ModelStack *modelStack, MIDICable &cable, int32_t channelOrZone, int32_t whichBendRange, int32_t bendSemitones)
 
Error possiblyBeginArrangementRecording (Song *song, int32_t newPos)
 
void endArrangementPlayback (Song *song, int32_t actualEndPos, uint32_t timeRemainder)
 
virtual ModelStackWithAutoParamgetModelStackWithParam (ModelStackWithTimelineCounter *modelStack, Clip *clip, int32_t paramID, deluge::modulation::params::Kind paramKind, bool affectEntire, bool useMenuStack)=0
 
virtual bool needsEarlyPlayback () const
 
bool hasRecorder ()
 
bool shouldRenderInSong ()
 
void setRenderingToAudioOutput (bool monitoring, Output *output)
 disable rendering to the song buffer if this clip is the input to an audio output that's monitoring
 
bool addRecorder (SampleRecorder *newRecorder)
 
bool removeRecorder ()
 
OutputgetOutputRecordingThis ()
 

Public Attributes

ClipInstanceVector clipInstances
 
String name
 
Outputnext
 
const OutputType type
 
bool mutedInArrangementMode
 
bool mutedInArrangementModeBeforeStemExport
 
bool exportStem
 
bool soloingInArrangementMode
 
bool inValidState
 
bool wasCreatedForAutoOverdub
 
bool armedForRecording
 
int16_t colour {0}
 
uint8_t modKnobMode
 
bool alreadyGotItsNewClip
 
bool isGettingSoloingClip
 
bool nextClipFoundShouldGetArmed
 
bool recordingInArrangement
 

Protected Member Functions

virtual ClipcreateNewClipForArrangementRecording (ModelStack *modelStack)=0
 
virtual void clearRecordingFrom ()
 

Protected Attributes

bool recorderIsEchoing {false}
 
OutputoutputRecordingThisOutput {nullptr}
 
ClipactiveClip {nullptr}
 
SampleRecorderrecorder {nullptr}
 

Member Function Documentation

◆ getModelStackWithParam()

virtual ModelStackWithAutoParam * Output::getModelStackWithParam ( ModelStackWithTimelineCounter * modelStack,
Clip * clip,
int32_t paramID,
deluge::modulation::params::Kind paramKind,
bool affectEntire,
bool useMenuStack )
pure virtual

Implemented in Kit.

◆ offerReceivedPitchBendToLearnedParams()

virtual bool Output::offerReceivedPitchBendToLearnedParams ( MIDICable & cable,
uint8_t channel,
uint8_t data1,
uint8_t data2,
ModelStackWithTimelineCounter * modelStack )
inlinevirtual

Pitch bend is available in the mod matrix as X and shouldn't be learned to params anymore (post 4.0)

Reimplemented in AudioOutput, Kit, and SoundInstrument.


The documentation for this class was generated from the following files: